特价首页 签证 旅游攻略
您好,我们为您提供专业的旅游/签证/留学服务。如有任何问题,请随时联系您的旅游顾问。

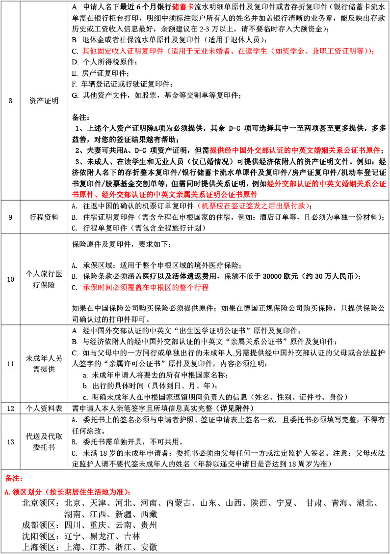
德国签证(个人旅游)

德国个人旅游资料清单及个人资料表-1.jpg
德国个人旅游资料清单及个人资料表-2.jpg

德国个人旅游资料清单及个人资料表-3.jpg

德国个人旅游资料清单及个人资料表-4.jpg

签证 新加坡免签,入境注意事项澳大利亚签证资料表澳大利亚探亲访友签证资料表韩国签证资料表美国签证所需资料和办理流程签证常识再普及: 什么是落地签、过境签、免签英国签证材料准备清单欧洲申根签证流程简介德国签证(个人旅游)日本签证如何办理?
  • 微信号码:trip2526
输入名字、电话,转发!
输入名字、电话,转发!
微信咨询